“汉语桥——乡村小学生的一天”
线上团组交流项目招生简章
“Chinese Bridge--A Day of Rural Elementary School Students”
Online Exchange Program Enrollment Guide
一、项目说明
六色网
地处中国东北地区,是以外语为主,以国际化办学为特色的多科性外国语大学。“乡村小学生的一天”项目是我校承办的“汉语桥”线上团组交流项目之一。本项目以中国北方“乡村小学生的一天”为授课脉络,釆用直播授课、视频教学材料和视频体验课等方式,为中文爱好者在线讲授汉语知识、中华文化,同时,领略当代中国北方乡村学校学习、家庭生活、非物质文化遗产、民俗民风、传统节日等特色,增进对中国文化和当代中国国情以及现实社会的了解,推进中外文化交流。
活动时长为1周工作日(5天),每天两节直播汉语文化课程,每节课60分钟。每节课的第一部分为录播课(25分钟),第二部分为直播课(35分钟),另外,周一、周三、周五各一次录播视频文化体验课,每次70分钟。
学员免费学习,结课颁发学习证书。
欢迎对中国文化感兴趣的外籍人士参加!
I. General Introduction
Dalian University of Foreign Languages (DUFL), located in Northeast China, is a multidisciplinary foreign language university focusing on foreign languages and featuring international education. The “A Day of Rural Elementary School Students” program is one of the “Chinese Bridge” online exchange programs hosted by the university. The program is based on a day of rural elementary school students in northern China, and uses live streaming, video teaching materials, and video experiential lessons for Chinese language lovers to learn Chinese language and culture. At the same time, the learners will experience the school life, family life, intangible cultural heritage, folklore, and traditional festivals in northern China, improve their understanding of Chinese culture, society and China’s contemporary national conditions, and promote cultural exchange between China and foreign countries.
The duration of the program is 1 week (5 working days), which includes two live Chinese culture lessons of 60 minutes each day (25 mins for recorded video lesson and 35 mins for live streaming lesson), and one recorded video Chinese cultureexperiencelesson on Monday, Wednesday, and Friday, each for 70 minutes.
The program is free of charge and a Certificate of Study will be issued at the end of it.
Join us if you are interested in Chinese culture!
二、活动内容
课程分为语言课程、文化课程和体验课程三部分。
1.语言课程,跟随具有丰富对外汉语教学经验教师学习汉语。依据视频教学材料内容——当代中国北方乡村小学生的一天,讲授汉语知识、中华文化。
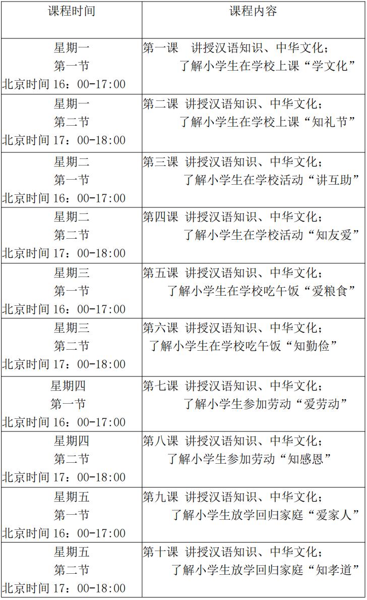
2.文化课程,学习和了解当代中国北方乡村学校的小学生在学校如何“学文化”、“知礼节”,“讲互助”、“知友爱”,“爱粮食”、“知勤俭”,“爱劳动”、“知感恩”,“爱家人”、“知孝道”等中国文化。
3.体验课程,以网络录播的形式,体验当代中国北方乡村的家庭生活、民间非物质文化遗产、乡村节日活动等。
II. Program Contents
The program offers three courses: language course, culture course, and experiential course.
1. Language course. The learners will learn Chinese language and Chinese culture with teachers who have rich experience in teaching Chinese as a foreign language, following the video learning materialA Day of Rural Elementary School Students in a Village of Northern China.
2. Culture course. Learning how rural elementary school students in northern China practice“learn culture”, “know manners”, “mutual help”, “cherish friendship”, “save food”, “uphold diligence and thrift”, “show love for labor”, “showgratitude”, “love your family”, “adhere filial piety”and other Chinese cultures.
3. Experiential course. Experiencing the family life, local intangible cultural heritage, and local festivals in contemporary northern Chinese villages with recordedvideolessons.
三、活动形式
网络直播授课、线上体验。
III. Program Forms
Live streaming courses and online experience.
四、活动时间
暂定2022年2月7日-2月11日(北京时间,具体上课时间根据招生情况进行调整)。
IV. Program Time
Tentatively scheduled for February 7-February 11, 2022 BJT (the specific time for classes may be adjusted according to the enrollment).
五、招生对象
对中国文化和汉语感兴趣的海外各界人士。
V. Target Group
Overseas people who are interested in Chinese language and culture.
六、招生人数
125人。
VI. Expected Enrollment
125
七、报名方式
请填写报名链接//bridge.chinese.cn/online/camp/camp/1409/accounts/blinding/10009
报名截止日期:2022年1月10日,名额有限,招满即止。
VII. Application Procedure
Please fill out the sign-up link//bridge.chinese.cn/online/camp/camp/1409/accounts/blinding/10009
Application deadline: January 10, 2022. Availability is limited.
八、费用
全部课程费用由活动举办方承担,学员个人无需支付费用。
VIII. Fees
All costs will be borne by DUFL, and applicants do not need to pay for the fees personally.
九、联系方式
项目承接学院联系人:朱林
电话:0411-86111223
邮箱:[email protected]
IX. Contact Information
Contact: ZHU Lin
Tel: +86-411-86111223
E-mail: [email protected]
十、课程安排(课表仅供您参考,请以开课前发布的最终版本为准)
1.直播汉语课程:10节,每节60分钟,共计600分钟。

1. Live streaming course: 10 lessons, 60 mins each, and 600 mins in total
2.Recorded video Chinese cultural experience course: 3 lessons, 70 mins each, 210 mins in total